家具与建材

投稿

慧乐居> 原创 >正文

同步涨价,集体飘红!防水“三巨头”东方雨虹、北新、科顺齐发涨价函

2026年03月02日15:28 来源:慧正资讯

慧正资讯,2026年3月2日,防水板块成为资本市场一抹亮色:截至收盘,北新建材报收29.48元,上涨5.32%,总市值501.82亿元;东方雨虹上涨5.00%,收于18.90元,总市值451.46亿元;科顺股份报收7.82元,上涨4.27%,总市值86.80亿元。这场集体飘红,直接催化剂是行业巨头两日内的密集调价:3月1日,东方雨虹率先发布沥青类防水材料调价告知函;3月2日科顺股份、北新防水火速跟进,三家企业均确定自3月15日起,对核心产品执行5%-10%的产品涨价,防水行业新一轮成本传导周期全面开启。

Snipaste_2026-03-02_15-21-04.png

巨头三连发:

一场心照不宣的“稳价行动”

此次三家龙头企业的价格调整,不仅在涨幅上保持一致,更围绕行业核心原材料成本压力制定了清晰的调整范围与执行节点,成为行业应对市场变化的集体行动。

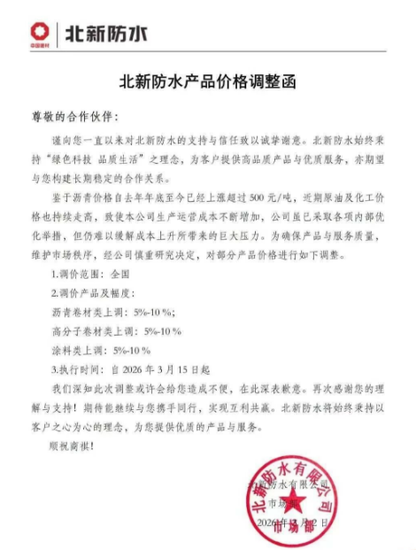
3月1日,东方雨虹率先发布公告,宣布自3月15日起对工程端沥青类卷材和沥青类涂料产品价格上调5%-10%,这也是该企业继2025年12月针对JS-11型产品提价后,短短三个月内的第二次调价,凸显出成本端的持续承压。3月2日科顺股份发布调价函,将调价范围覆盖至沥青类卷材、沥青类涂料及高分子类卷材产品,同样以5%-10%的涨幅于3月15日执行北新防水推出全品类调价方案,沥青卷材、高分子卷材、涂料类产品均上调5%-10%于3月15日执行 

1.png

鍖楁柊.png

绉戦『.png

值得注意的是,此次提价并非头部企业的首次行动,2026年1月科顺股份就曾对苯丙体系防水产品提价,三棵树也同步上调硅酮胶产品价格,而此前2025年7月东方雨虹、北新、科顺等企业就已开启过一轮协同提价,此次调价更是行业稳价共识在新成本压力下的延续与强化。

拒绝内卷:

用价格杠杆撬动质量回归

头部企业的密集调价,表面看是应对原材料飙升的应激反应,深层次却是对行业长期“内卷式竞争”的一次集体说“不”。

直接诱因的确是成本之痛。作为防水核心原料,沥青价格自年初以来从3000元/吨飙升至3350元/吨,涨幅超11%;北新防水、科顺股份也分别表示沥青累计上涨超500元/吨或逾10%。国际原油高位波动叠加地缘局势扰动,成本端的“高压锅”早已滋滋作响。与此同时,2026年多项防水新国标集中实施,从材料性能到环保要求的全面升级,让合规成本与研发投入激增——这本该是行业进步的标志,却在低价竞标的环境中,成了压垮企业利润的又一根稻草。

如果继续“卷”下去,结果只有一个:牺牲质量。在以往的成本压力下,部分企业选择偷工减料、降低配方标准,用“非标”产品维持低价,最终陷入“低价竞标—利润萎缩—质量滑坡”的死循环。而这一次,头部企业给出了不一样的答案:拒绝内卷,用涨价守住质量底线。

东方雨虹在公告中明确:“为保证产品品质,确保公司持续经营,也为保障客户的长远利益”——这并非套话,而是对“低价劣质”模式的切割。科顺股份同样强调“为了持续提供高品质的产品和服务”。在成本与需求的双重挤压下,涨价,成了他们向市场传递的信号——防水不该是“5毛钱”的生意,而是关乎建筑寿命与安全的长期承诺。

格局重塑:

从“价格杀手”到“价值选手”

此次防水行业龙头的集体调价,不仅是企业自身应对成本压力的自保之举,更将在行业内部、上下游市场引发一系列连锁反应,推动防水行业长期以来的价格内卷格局被打破,行业竞争逻辑加速向价值创造重构。

从行业内部来看,此次调价将成为打破低价无序竞争的关键抓手。2025年防水行业曾陷入“低价竞标—利润萎缩—质量滑坡”的恶性循环,低价低质产品充斥市场,扼杀了行业创新动力。而头部企业的协同提价,将推动行业竞争重心从成本压制转向品质与技术比拼,中小防水企业若无法实现产品升级与成本控制,将难以跟上行业价格节奏,行业洗牌进程将进一步加速。

寰俊鍥剧墖_2026-03-02_153258_866.jpg

从上下游市场来看,调价虽会让下游客户面临短期采购成本上升,但长远来看将保障产品品质与供应稳定性。对于大型房企等大B端客户,或将通过谈判争取更优惠的采购条件,而市政、交通等基建项目,因更看重产品质量与供应稳定性,对涨价的容忍度相对更高;小B端经销商与C端零售客户,则会因对品牌与品质的关注,逐步适应合理的价格上涨,进而减少因低价劣质产品带来的后期维修成本。

趋势预判:

价值回归之路,道阻且长

展望未来,防水行业的成本压力短期内或难以缓解,受国际原油价格走势、地缘政治等不确定因素影响,沥青等原材料价格仍将维持高位波动,行业整体将持续处于成本传导周期。这也意味着,未来防水企业的成本控制能力与供应链管理能力,将成为核心竞争力之一,头部企业凭借规模化采购、全国化生产布局的优势,将进一步扩大市场份额,而中小企业若无法实现转型升级,生存空间将持续萎缩。

对于投资者而言,正如市场近两日的积极反馈所显示,投资者也更愿意见到一个逐渐走出价格内卷困局的企业或行业。但价值回归之路从来不会一蹴而就,它需要头部企业的持续引领,需要下游客户认知的逐步转变,更需要全行业从成本压制转向价值创造的共识落地。

2026年3月的这场集体调价,不应仅被解读为应对成本之痛的无奈之举,它更像是一声发令枪,宣告防水行业正式告别无序竞争的低质量旧周期,迈开了向“价值创造”转型的关键一步。这条路道阻且长,但头部企业的这次携手,无疑为行业重塑健康生态开了一个好头。

热门专题

慧乐居欢迎您关注中国家居产业,与我们一起共同讨论产业话题。

投稿报料及媒体合作

E-mail:luning@ibuychem.com