家具与建材

投稿

慧乐居> 法规政策 >正文

北京三部门发布《北京市禁止使用建筑材料目录(2018年版)》含10项建筑装饰装修材料

2019年05月08日09:21 来源:慧正资讯

慧正资讯:2019年5月6日,北京市住房和城乡建设委员会、北京市规划和自然资源委员会、北京市城市管理委员会三部门联合发布关于《北京市禁止使用建筑材料目录(2018年版)》的通知。

通知称,为保证北京市民用建筑工程质量,进一步提高建筑物的使用功能,节约资源,保护环境,促进建材供给侧改革,依据《北京市民用建筑节能管理办法》(市政府令第256号)《北京市推广、限制和禁止使用建筑材料目录管理办法》(京建材〔2009〕344号)规定,现将《北京市禁止使用建筑材料目录(2018年版)》(以下简称“2018年版目录”)予以公布。

通知列出了六大有关事项,建筑商、施工方及建筑材料生产企业都应重视。

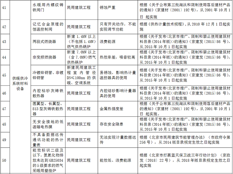
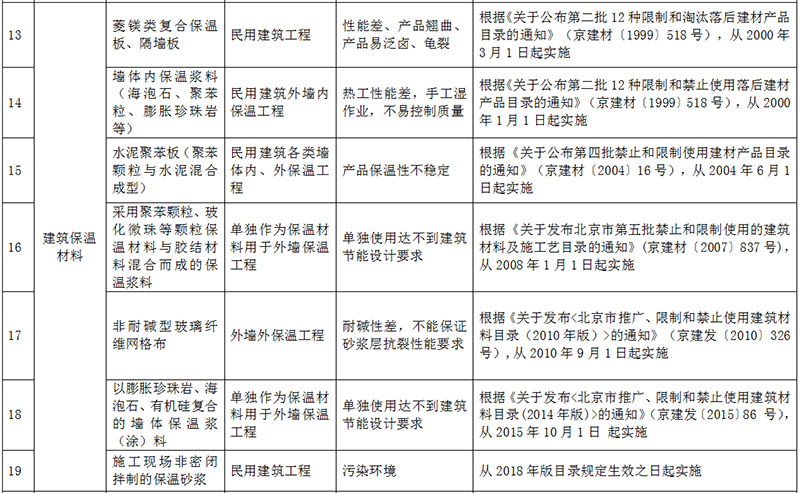
一、2018年版目录修订首次增加了5类禁止使用的建筑材料及设备,包括:萘系减水剂,施工现场非密闭拌制的保温砂浆,聚氯乙烯类密封条、隔热条、暖边间隔条,不满足《建筑类涂料与胶粘剂挥发性有机化合物含量限值标准》(DB11/3005-2017)的涂料和胶粘剂,能效标识二级及以下、氮氧化物排放未达到《燃气采暖热水炉》(GB 25034-2010)5级要求的燃气采暖用壁挂炉。原2014年版目录中,HPB235热轧光圆钢筋等12种禁限类产品因标准已失效等原因,不再列入2018年版目录。2018年版目录共计列入13类77种禁止使用产品。

二、2018年版目录中未列入的产品,国家和本市有法律法规、政策、标准规定禁止使用的,按相关法律法规、政策、标准规定执行。以往版本的目录与本目录规定内容不一致的,以本目录规定为准。

三、2018年版目录首次列入的建筑材料及设备,自2019年6月1日起停止在本市民用建筑工程中设计,自2019年10月1日起禁止在本市民用建筑中使用。在本目录发布前已经完成设计,但在本通知规定生效后用于民用建筑工程的,由建设单位负责组织设计单位、施工单位协商修改设计。

四、北京市规划自然资源委负责对各施工图设计文件审查机构的监管。各审查机构应将2018年版目录作为施工图设计文件审查内容之一。北京市和区建设行政主管部门在监督检查中发现违规使用禁用材料、设备的建设单位、施工单位、监理单位,依照《民用建筑节能条例》(国务院令第530号)《北京市大气污染防治条例》《北京市建设工程施工现场管理办法》(市政府令第247号)《北京市推广、限制和禁止使用建筑材料目录管理办法》(京建材〔2009〕344号)予以处理或处罚。

五、各有关单位应当认真做好2018年版目录的宣传工作。

六、本目录由市住房城乡建设委会同市规划自然资源委、市城市管理委负责解释。

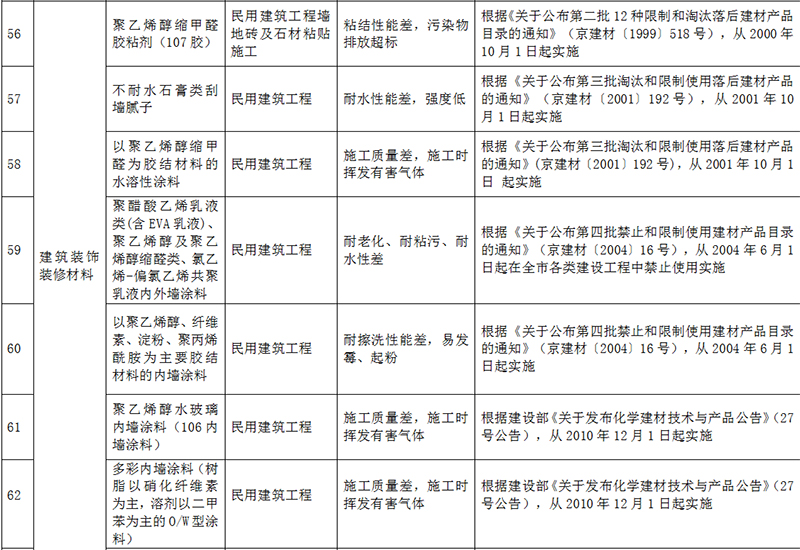
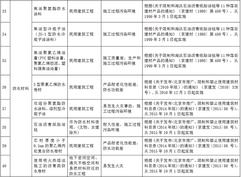
记者查看2018年版目录发现,10项建筑装饰装修材料、8项防水材料、5项建筑保温材料都在禁止使用的范围之内。其中,以聚乙烯醇缩甲醛为胶结材料的水溶性涂料、不耐水石膏类刮墙腻子、聚乙烯醇缩甲醛胶粘剂(107胶)、以聚乙烯醇、纤维素、淀粉、聚丙烯酰胺为主要胶结材料的内墙涂料、不满足DB11/3005的涂料和胶粘剂等都榜上有名。

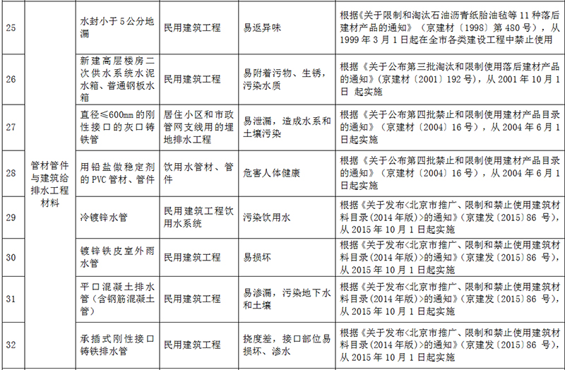
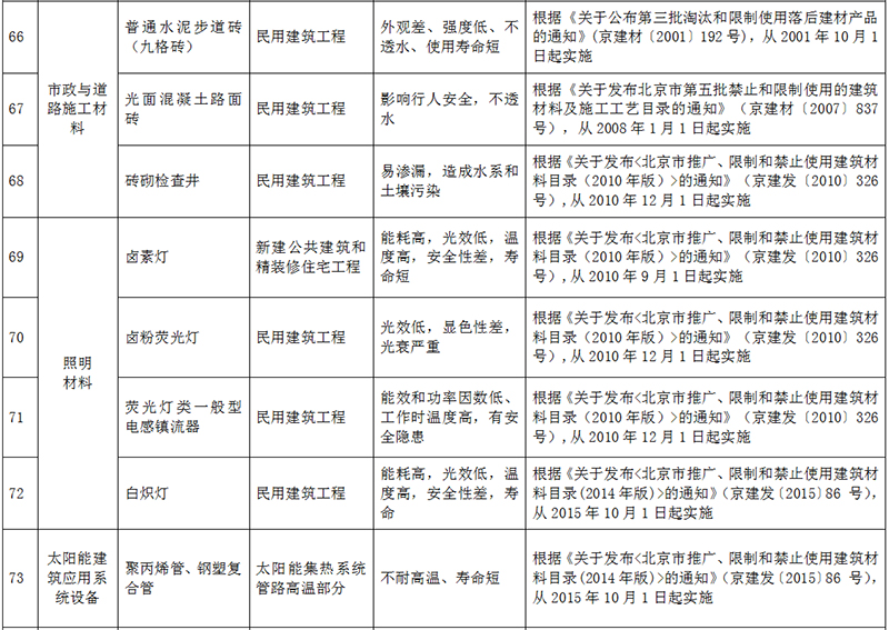
以下是《北京市禁止使用建筑材料目录(2018年版)》全文

1.jpg2.jpg3.jpg4.jpg5.jpg6.jpg7.jpg8.jpg9.jpg10.jpg11.jpg12.jpg

热门专题

慧乐居欢迎您关注中国家居产业,与我们一起共同讨论产业话题。

投稿报料及媒体合作

E-mail:luning@ibuychem.com