家具与建材

投稿

慧乐居> 新闻-塑化 >正文

环保督查不断,再生塑料市场影响几何?

2019年01月03日09:15 来源:互联网

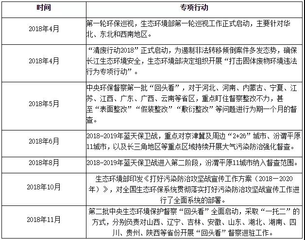
近几年越来越多的企业关注再生塑料行业,除了因为供应体量具体之外,最重要的是提出生态文明之后,在政策方面也是逐渐完善。尤其是近两年,再生塑料市场频繁出现各项专项行动,所涉及的区域方面也由主流市场扩展到各地区的小市场。

20190103090915541 (1).jpg

自2011年国内部分市场开展环保督查活动以来,随后督查力度一再加大,直到2017年各主流市场相继或整顿或取缔以来,国内环保高压态势已经成为常态化。今年自年初以来,国内政策密集型出台。两会之后,生态环境部成立,之后一系列的行动——环保巡视、两轮环保“回头看”、蓝天保卫战等等政策陆续进行。

2019010309082591.jpg

政策收紧后供应量明显下滑

排污不当是再生塑料行业长期难以克服的问题,国内环保相关政策不断出新,对行业影响力度极大。

近几年再生塑料行业在政策影响下,开工率一直在低位水平。2017年,新一轮政策收紧初期,对市场开工率影响较大,全年综合开工降至3成左右。尽管2018年在环保常态化,及企业环保意识提高后,下半年环保型企业增加,部分市场园区逐渐规范,行业开工率随之缓慢提升,2018年综合开工率在3-4成,但仍不及往年5成以上的开工率水平。

2019010309084375.jpg

国内政策的实施最直接影响的就是生产企业的开工以及国内再生料的产量。毋庸置疑,政策面的作用,使得中小型企业基本停工,严查“散乱污”的背景下使得部分地区大范围生产企业取缔,近几年国产量持续下滑。

热门专题

慧乐居欢迎您关注中国家居产业,与我们一起共同讨论产业话题。

投稿报料及媒体合作

E-mail:luning@ibuychem.com