家具与建材

投稿

慧乐居> 新闻-塑化 >正文

警告!危化品价格即将暴涨!北京3月禁行危化运输车!山东打击危化挂靠经营及运输介质不符!

2018年02月28日10:53 来源:微LINK化工

一、北京3月份禁行危化运输车!

自2018年3月1日0时至2018年3月22日24时,北京将全天禁止运载危险化学品(含剧毒化学品)车辆在北京市行政区域内道路行驶。

确需进入禁限区域道路行驶的运载危险化学品(含剧毒化学品)车辆,应持相关通行证件(北京市车辆需办理危化品运输专线通行证、非北京市车辆需办理外埠危化品进京证),按标注的行驶路线通行。

blob.png

二、山东省重拳打击危化挂靠经营及运输介质不符

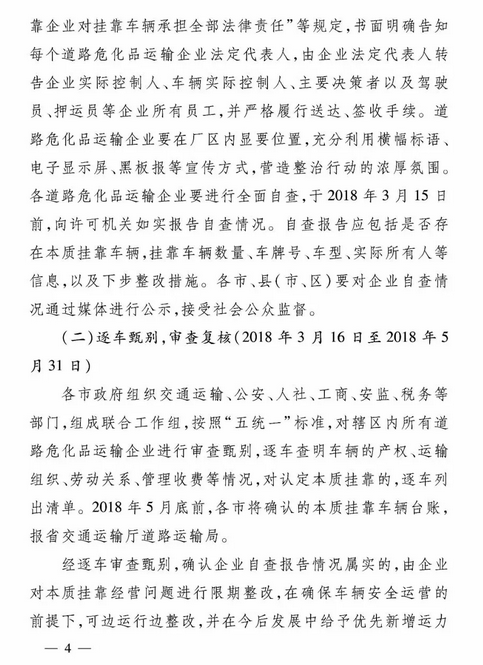
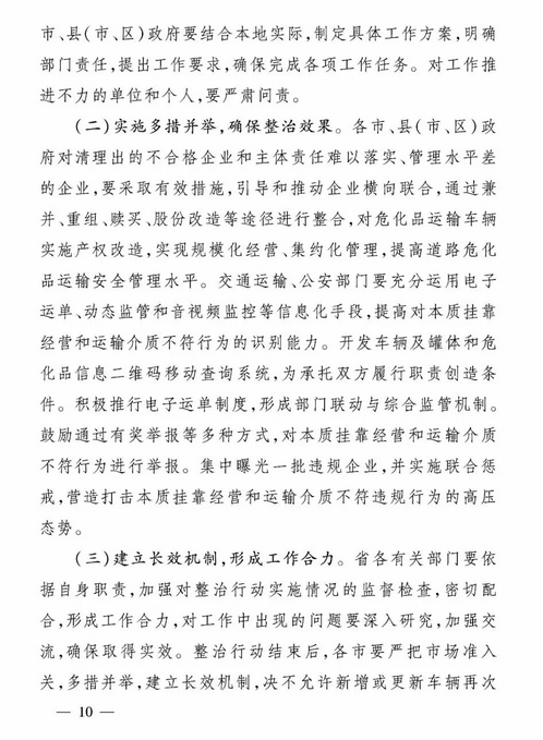
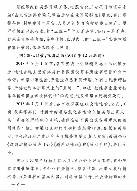
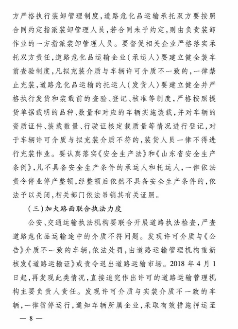
2018年2月13日,由山东省化工产业安全生产转性升级专项行动领导小组对各市化工专项行动领导小组,盛化工专项行动领导小组成员单位发布了《山东省道路危化品运输车辆本质挂靠经营和运输介质不符整治行动计划》通知,对危化品运输车辆整治将启动。有关专家说,化工大省山东的这一决定,意味着当地及周边危化运输价格可能暴涨,带动全国危化物流价格的涨价。

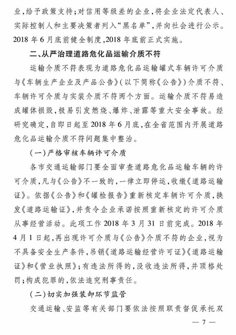
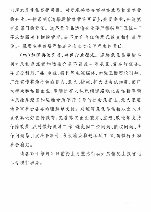
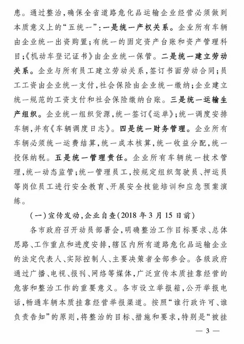
文件原文:

blob.png

blob.png

blob.png

blob.png

blob.png

blob.png

blob.png

blob.png

blob.png

blob.png

blob.png

三、结束语

每次说到物流运输啥的,很多化工人就不当回事!还记得节前因暴雪天气,全国大部分物流公司无奈提前停止接单,并发布放假通知,多少人货卖出去了找不到车运,找到车了还价格死贵,卖了就血亏,不卖业绩冲不上去,两难之下让人着实头疼!

而今年,新年伊始,山东和北京就出了危化政策,特别是山东,作为化工大省,可谓化工界的“半壁江山”,重拳打击危化挂靠经营及运输介质不符,带动当地和周边危化品价格上涨是必然,暴涨是情理之中,带动全国危化物流上涨更是Ok!

而去年多地又发布政策要禁止国三,现在又有新政,危化品价格暴涨已是必然,别怪糕饼没提醒大家,都醒醒!别在春节的余温中沉醉了,要涨价了!


热门专题

慧乐居欢迎您关注中国家居产业,与我们一起共同讨论产业话题。

投稿报料及媒体合作

E-mail:luning@ibuychem.com