家具与建材

投稿

慧乐居> 新闻-塑化 >正文

因搬迁停产、未批先建等原因,河北461家企业未取得排污许可证

2018年01月15日17:46 来源:化工帮

近日,河北省环保厅发布《关于印发2017年我省15个行业排污许可工作情况的通报》。《通报》指出,河北省于2017年12月29日完成了全省火电、造纸、钢铁、水泥、平板玻璃、石化、有色金属、焦化、氮肥、印染、原料药制造、制革、电镀、农药、制糖等15个行业排污许可证的核发工作,共核发1106张,不予核发461张。

根据《通报》,15个行业不予核发排污许可证461张,主要有以下几种情况:一是企业未批先建、批建不符,共96家;二是企业处于停产或者冬防应急停产状态,共286家;三是企业属于淘汰落后产能,共33家;四是其他原因不予核发17家;另有29家企业不属于15个行业。详情如下:

河北全省原料药制造、农药、石化行业应持证未持证企业名单如下:

1


2

3

一、排污许可证核发总体情况

截止到12月29日,15个重点行业共核发许可证1106张,不予核发461张。其中核发许可证具体情况为:火电94张、造纸209张、钢铁179张、水泥186张、平板玻璃24张、石化27张、有色金属0张、焦化31张、氮肥14张、印染102张、原料药制造44张、制革60张、电镀67张、农药59张、农副食品加工10张。

二、各市排污许可工作推进情况

核发数量位列前三名的地市为唐山、保定和石家庄市,分别为203张、159张和158张。最早完成2017年下半年核发任务的两个市为廊坊和秦皇岛市。

全国共13个重点行业开展试点工作,河北省承担了近四分之一的试点任务,唐山、石家庄、邢台分别为钢铁、原料药制造和平板玻璃行业试点市,三个市在本辖区核发任务重的情况下,克服重重困难,按时完成了试点行业许可证核发工作,为全国许可证申领和核发工作,摸索出了一套可复制、能推广的工作经验。

个别市在排污许可工作推进过程中,领导不够重视,部门分工不明确,协调联动能力差,对县区和企业缺乏统筹指导和有效服务,在省环保厅多次督导和上门指导的情况下,依然工作进度迟缓,严重影响了全省15个行业许可证核发进程。

三、不予核发排污许可证情况

15个行业不予核发排污许可证461张,主要有以下几种情况:一是企业未批先建、批建不符,共96家;二是企业处于停产或者冬防应急停产状态,共286家;三是企业属于淘汰落后产能,共33家;四是其他原因不予核发17家;另有29家企业不属于15个行业。

四、下一步工作要求

请各级环境保护行政主管部门加强监管,对应取得但未取得排污许可证的火电、造纸、钢铁、水泥等15个行业企业,环境执法机构要按照法律规定的“持证排污”要求强化后续执法监管,坚决杜绝无证排污行为。

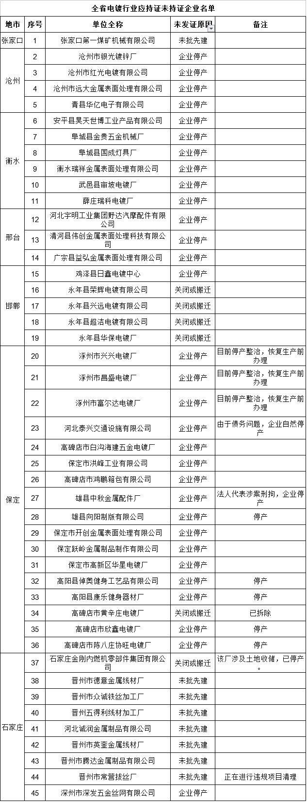
附件:河北全省火电、造纸、钢铁、水泥、平板玻璃、有色金属、焦化、氮肥、印染、制革、电镀行业应持证未持证企业名单如下:

1

2

3

4

5

6

7

8

12


热门专题

慧乐居欢迎您关注中国家居产业,与我们一起共同讨论产业话题。

投稿报料及媒体合作

E-mail:luning@ibuychem.com