家具与建材

投稿

慧乐居> 新闻-塑化 >正文

2018废塑料企业护身符——《行业规范条件》集体申报!

2017年12月18日11:15 来源:废塑料那些事

废塑料史上最动荡颠覆的一年,2017年即将过去;2018年及其以后,废塑料企业要如何规划长远发展之计?

“禁废方案” 提出

? 要提升国内固体废物回收利用水平——提高国内固体废物回收利用率;

? 规范国内固体废物加工利用产业发展,发挥回收利用骨干企业的带动作用;

? 提升固体废物资源化利用装备技术水平。

国家发展改革委、工业和信息化部、商务部负责长期落实该项政策。

??? 万千归结一句话:规范的就是保险的!

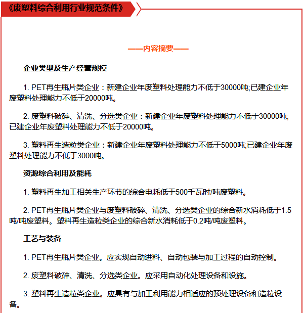
为规范废塑料资源综合利用行业发展秩序,促进企业优化升级,提高资源综合利用技术和管理水平,引导行业健康持续发展,工信部于2015年12月4日制定了《废塑料综合利用行业规范条件》、《废塑料综合利用行业规范条件公告管理暂行办法》。

受工信部节能与综合利用司委托,中国合成树脂供销协会塑料循环利用分会于2016年11月16日组织了第一批申报材料的专家评审会,第一批符合《规范条件》的20家企业名单已在工信部网站公示。

面临行业巨变之际,企业纷纷致电塑料循环利用分会询问申请《废塑料综合利用行业规范条件》事项。为此,协会特向工信部汇报,组织30家企业集体申请“规范条件”。

为了能使企业高效、规范申请,协会全程辅导,帮助企业填写申请资料,确保企业申请成功,成为工信部认可的废塑料综合利用企业。

blob.pngblob.png

热门专题

慧乐居欢迎您关注中国家居产业,与我们一起共同讨论产业话题。

投稿报料及媒体合作

E-mail:luning@ibuychem.com