家具与建材

投稿

慧乐居> 新闻-公司 >正文

深圳:34批次建筑装饰装修涂料和胶粘剂产品不合格

2017年11月06日10:52 来源:中国质量新闻网

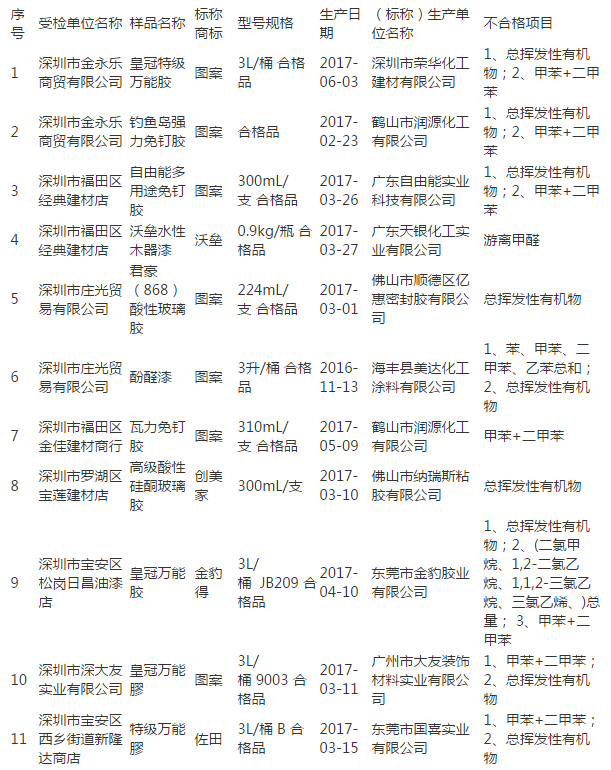
据深圳市市场和质量监督管理委员会官网2017年11月2日消息,2017年4月,深圳市市场监督管理局组织对深圳市生产销售的建筑装饰装修涂料及胶粘剂产品开展了产品质量专项监督抽查,抽查对象为深圳市生产和流通领域的87家企业,抽检样品共330批次,合格产品296批次,不合格产品34批次。

本次抽查的依据是SZJG48-2014《建筑装饰装修涂料与胶粘剂有害物质限量》特区技术规范、GB18583-2008《室内装饰装修材料胶粘剂中有害物质限量》明示的质量指标和要求;检测的项目包括:建筑装饰装修涂料产品的总挥发性有机物、苯、甲苯、二甲苯、乙苯总和、游离甲醛、卤代烃、游离二异氰酸酯、乙二醇醚及其酯、可溶性重金属等7个项目;胶粘剂产品的总挥发性有机物、甲苯+二甲苯、二氯甲烷、1,2-二氯乙烷、1,1,2-三氯乙烷、三氯乙烯游离甲醛等8个项目。

本次建筑装饰装修涂料和胶粘剂产品监督抽查发现的不合格项目主要有:挥发性有机化合物、游离甲醛、苯、甲苯、二甲苯、乙苯总和、可溶性重金属(铅)、卤代烃等5项。

针对抽查中发现的不合格产品,深圳市市场监督管理局已经依据相关法律法规的规定对不合格产品生产企业、经营者予以处理。

2017年深圳市建筑装饰装修涂料和胶粘剂产品质量专项监督抽查发现不合格项目产品及企业名单

2017116101852525.png

1啊.png

安安.png

搜索.png


热门专题

慧乐居欢迎您关注中国家居产业,与我们一起共同讨论产业话题。

投稿报料及媒体合作

E-mail:luning@ibuychem.com