家具与建材

投稿

慧乐居> 新闻-塑化 >正文

地图解码中国石墨烯产业空间格局

2017年10月27日11:17 来源:电动知家

blob.png

目前,我国石墨烯产业已经初步呈现出集群化分布特征,形成“一核两带多点”的空间格局。“一核”是以北京为核心,打造国内石墨烯技术研发的重要引擎;“两带”是指东部沿海地区及内蒙古-黑龙江地区,充分利用资源、产业、人才、市场优势,促进产业聚集;“多点”是指四川、重庆、湖南、陕西、广西等的一些地区依托其资源、人才优势,发展石墨烯产业。

“一核”主要指以北京为核心,依托其独有的研发资源,发展成为我国石墨烯产业的智力核心,基础研究水平在国内遥遥领先。

blob.png

东部沿海地区产业带主要指以山东、江苏、上海、浙江、福建、广东等东部沿海省份为核心发展的石墨烯产业集聚带,该地区是目前国内石墨烯产业发展最为活跃、产业体系最为完善、下游应用市场开拓最为迅速的地区,已经形成了涵盖石墨烯制备设备生产、原料制备、下游应用、科技服务等产业链上中下游协同发展的产业格局,石墨烯相关企业数量超过千家。

blob.png

内蒙-黑龙江地区产业带主要指以黑龙江、内蒙古自治区等省份发展起来的石墨烯产业集聚带。该区域是国内石墨资源储量最为丰富的地区,具有发展石墨烯产业得天独厚的资源优势。但整体看来,石墨烯产业起步较晚,且发展速度相比东部沿海地区较慢,绝大多数企业尚处于初创阶段。

目前国内四川、重庆、湖南、陕西、广西等地石墨烯产业也发展较快,从资源保障、政策促进等方面加快石墨烯产业发展,形成了新的增长极。

blob.png

在利好政策和无限广阔的应用前景下,石墨烯在全国范围内呈现出蓬勃发展态势。据不完全统计,全国各地已有30多家在建或已建的石墨烯研究院或产业基地。其中2家国家级产业基地,1家国家级创新中心,2家国家级石墨烯产品质量监督检验中心。产业基地主要分布的东部沿海和中部地区。基地的发展特色鲜明:或以科研技术为支撑、或以配套服务为平台、或以市场需求为导向。

blob.png

《白皮书》选择产业发展基础好、特色鲜明、发展潜力大的地区重点分析其石墨烯产业发展情况,重点选择了北京、青岛、常州、无锡、宁波、深圳等六个城市,在分析产业业发展情况的基础上,给出每个城市的发展定位。

blob.png

未来我国石墨烯产业空间发展主要呈现以下三大趋势:一是产业发展“强者愈强”,资源要素继续向优势地区汇聚;二是热点城市不断涌现,产业园区“遍地开花”;三是产业呈现“特色化、差异化”发展,区域分工格局将更加明晰。

blob.png

未来我国石墨烯产业区域布局策略主要包括以下三点:一是加强顶层设计,统筹区域发展;二是重视下游应用,推动产业升级;三是完善配套服务,引导产业聚集。

blob.png

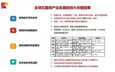
鉴于石墨烯优越的材料性能及广阔的应用前景,目前全球约有80多个多家和地区开展了石墨烯相关研究,纷纷出台创新战略、产业规划、扶持政策等,并给予资金资助,不断加大对石墨烯研究和产业化的支持力度,美国、中国、英国、日本、韩国、欧盟及其成员国先后从国家层面开展战略部署,出台多项扶持政策和研究计划,处于全球石墨烯技术研究与产业化的前列。

blob.png

通过对英国、美国、欧盟、韩国、日本等国家和地区石墨烯产业发展的经验进行分析,可以总结出政策的引导与支持、重视科技创新推动、重视战略性和前瞻性、成熟的资本运作体系等是石墨烯产业发展成功的关键因素。来源:赛迪智库

blob.png


热门专题

慧乐居欢迎您关注中国家居产业,与我们一起共同讨论产业话题。

投稿报料及媒体合作

E-mail:luning@ibuychem.com