家具与建材

投稿

慧乐居> 新闻-宏观 >正文

离婚了!英国首相刚才签署了一封历史性离婚协议书

2017年03月29日08:42 来源:华尔街见闻

blob.png

这是历史性的一刻,英国和欧盟长达44年的“婚姻”进入离婚程序。

据BBC,周二晚间,英国首相Theresa May在唐宁街10号的办公室正式签发信件,启动里斯本条约第50款。这封信将于周三提交给欧洲理事会主席Donald Tusk。

周三早上,May将主持内阁会议,随后向议会发表声明,确认英国进入两年退欧倒计时。她将承诺“代表英国的每一个人”与欧盟谈判,“强烈决心为每个英国人争取到合理的协议”,因为“共同的价值观、利益和目标使得我们能够,也必须凝聚在一起。”

根据规则,无论谈判结果如何,英国都将在两年后退欧,除非在全体欧盟成员国同意的情况下才可延长。英国退欧期间的重要时间节点如下图:

blob.png

谈判内容

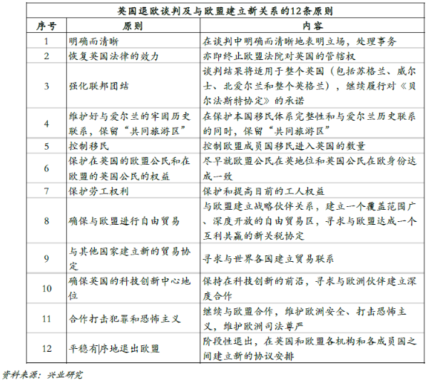
华尔街见闻此前在文章《英国下周启动退欧,你想知道的都在这里》介绍,根据英国在2月发布的退欧白皮书,英国退欧原则包括控制移民、确保与欧盟进行自由贸易、与其他国家建立新的贸易协定,以及平稳有序退出欧盟等。

下图为英国退欧谈判与欧盟建立新关系的12条原则与主要内容。

blob.png


热门专题

慧乐居欢迎您关注中国家居产业,与我们一起共同讨论产业话题。

投稿报料及媒体合作

E-mail:luning@ibuychem.com